中 -文   |   English
铝热传输复合材料 - 华峰集团
快速导航
铝热传输材料
应用领域
广泛应用于汽车及工程机械热交换,民用及商用空调,电站冷却、空冷、蜂窝材料以及铝合金电池外壳等领域。
我们的优势
生产规模:年产16万吨
产品特征:具有重量轻、耐腐蚀强、钎焊性好、导热性高、易于加工、无味、耐腐蚀性强等优点。
钎焊式热交换器材料
1.1水箱、暖风机、中冷器
1.2冷凝器

1.3蒸发器、暖风机、油冷器
其他工业产品用材料
2.1合金板
2.2汽车水箱用铝箔
2.3装饰用铝合金带箔
2.4拉环料、罐盖料
2.5热轧卷
2.6电站用翅片料
2.7工程机械用钎焊板料
技术优势
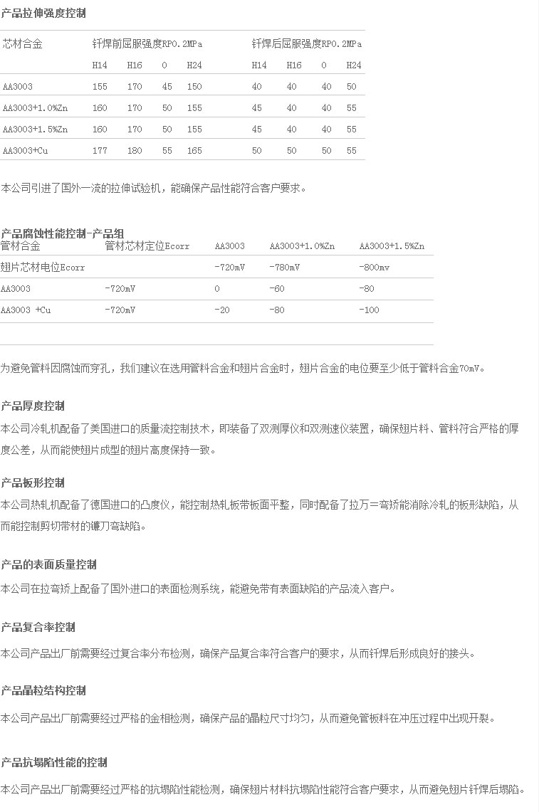
质量保证
Insert title here
 相关公司资讯
上海华峰铝业股份有限公司
SHANGHAI HUAFON ALUMINIUM CORPORATION
   上海华峰铝业股份有限公司注册资本99853.06万元,位于上海湾区高新技术产业开发区,由中国企业500强之一的华峰集团主要投资组建。2022年营业收入85亿元,被评为国家制造业单项冠军示范企业、国家级“绿色工厂”、国家级“专精特新小巨人企业”、“上海制造业百强企业”和“中国铝箔材十强企业”,于2020年9月7日上海主板挂牌上市(股票代码601702)。
  公司主要产品包括热传输领域内各系列、各牌号及各种规格状态的铝合金板带箔材料,广泛应用于汽车、工程机械、电站和家用商用空调热交换系统,以及用于制作新能源汽车动力电池相关多类组成部件(电池壳、正极箔、铝塑膜、水冷板等)。
国内销售热线:
0086-21-67271288